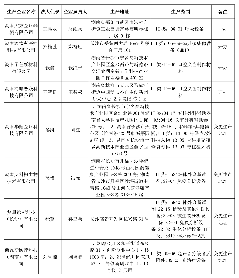
根据《医疗器械监督管理条例》《医疗器械生产监督管理办法》《湖南省行政许可和行政处罚等信用信息公示工作实施方案》规定,经查验,以下企业符合新开办、延续、变更条件,核发《医疗器械生产许可证》,现予以公示。

亚洲正规赌博网站大全
2024年3月19日

湘公网安备 43010402000746号

湘公网安备 43010402000746号
      投诉举报电话:12315        站点地图