| 索引号 | 430S00/2022-04035312 | 主题分类 | 政策 / 湘药监综财 |
| 文件名称 | 亚洲正规赌博网站大全 综合和规划财务处关于印发《湖南省医疗机构制剂规范》(2016年版)勘误表的通知 | ||
| 文号 | 湘药监综财〔2022〕34号 | 发布日期 | 2022年11月30日 |
各市州市场监督管理局:
根据相关单位申请,我局对《湖南省医疗机构制剂规范》(2016年版)进行了核对,整理成《湖南省医疗机构制剂规范》(2016年版)勘误表。现将此表予以印发,请及时通知辖区内相关制剂配制单位遵照执行。
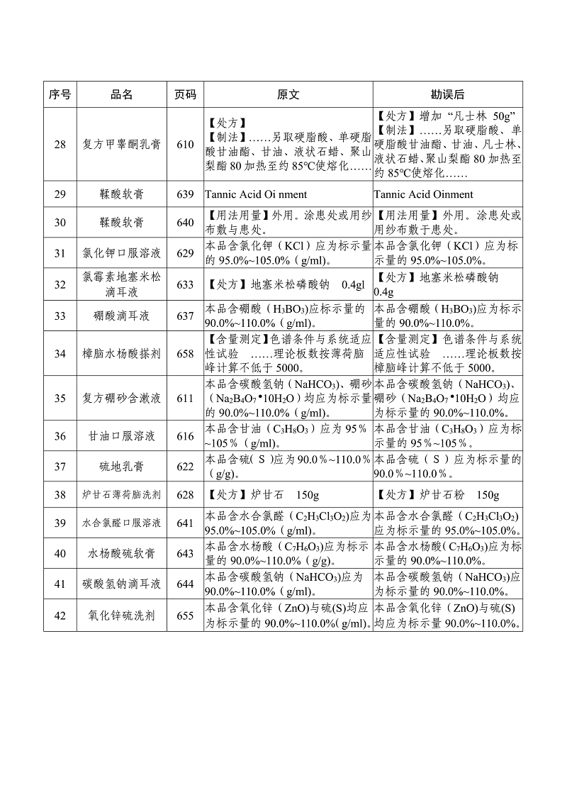
附件:《湖南省医疗机构制剂规范》(2016年版)勘误表
亚洲正规赌博网站大全 综合和规划财务处
2022年11月17日
(公开属性:主动公开)




湘公网安备 43010402000746号

湘公网安备 43010402000746号
      投诉举报电话:12315        站点地图